MSBI # 47 – SSRS # 5 – What is a Report ? and Report Definition Overview Diagrams !

Hi Friends ,

Continuing from my last post on SSRS

MSBI # 33 – SSRS # 4 – Everything and Detailed Explanation of Shared Data Source in SSRS

As I know I am not more focused on SSRS article while writing SSRS information  .

So hope I will have blogs on SSRS is upcoming day !

In this article we are covering

  • What is a Report?
  • Diagram for Report Layout
  • Diagram for Report Data
  • Diagram for Report Items
  • Diagram for Tablix
  • Diagram for Chart
  • Diagram for Custom Report
  • Diagram for Gauge Panel
  • Diagram for Map

Lets see one by one in deep !

What is a Report?

A report is a combination of three kinds of information:

  • Data or information about how to obtain the data (queries) as well as the structure of the data.
  • Layout or formatting information that describes how the data is presented
  • Properties of the report, such as author, parameters, images within the report, and so on

Report Definition Overview Diagrams :

Following section contains diagrams that illustrate the schema of the Report Definition Language

Report Layout Diagram : 

image

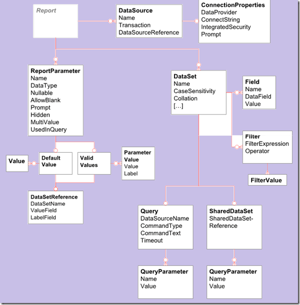
Report Data Diagram

image

Report Items

image

Tablix

image

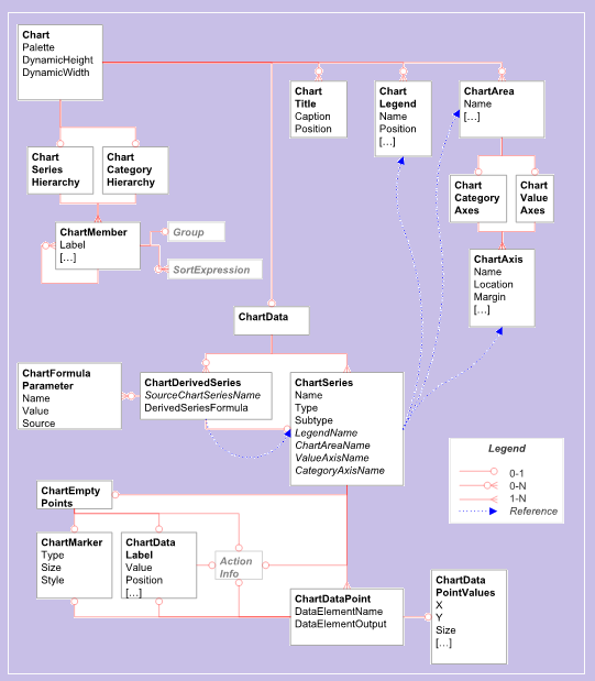
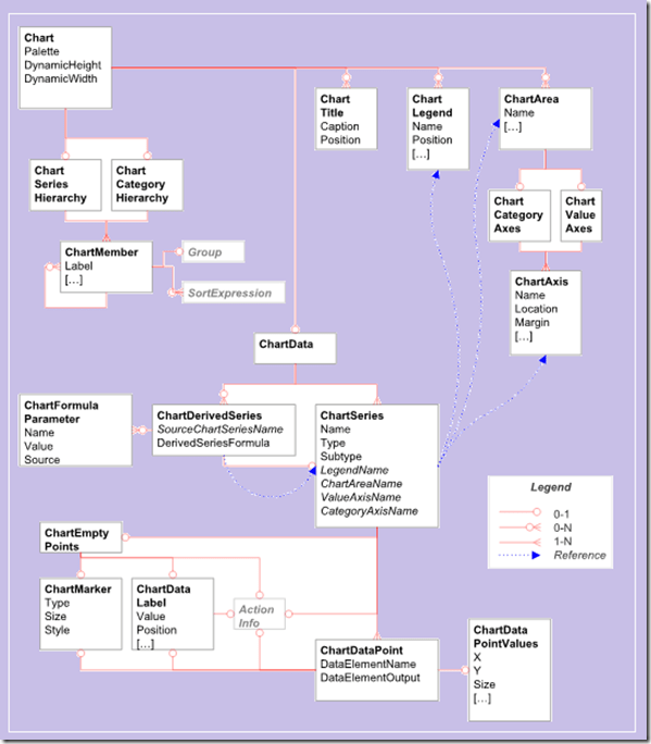
Chart

image

Custom Report 
image 

Gauge Panel

image

Map

image

Hope this explanation is useful for you !!

Thanks for visiting my blog !!

If you really like reading my blog and understood at lest few thing then please don’t forget to subscribe my blog .

If you wan daily link and analysis or interesting link go to following website which will give @ your inbox please subscribe our following link resource blog

Where todays links are

Link Resource Website